围绕标准的专利布局基本策略

文中部分图片来自网络



专利与标准结合的方式一般表现为三种:
一是标准必要专利,是指标准规定的技术方案在专利保护范围之内;
二是标准实现类专利,是指标准没有明确规定技术方案,但标准实施时通常只能通过该专利方案来实现;
三是标准商业实现类专利,是指标准实施可能有多种方案,但专利方案是商业上可行或较优的方案


企业运用专利参与标准化工作的目标是尽可能通过产品开发与标准研究相结合实现“专利标准化”。但应注意到,随着标准和知识产权政策的发展,这项工作的难度正在不断增大,因为某些行业对于专利能否嵌入标准是保持警惕和审慎的态度[1]。所以,专利和标准融合除了要考虑走“专利标准化”之外,还要研究“标准专利化”,也就是围绕现有标准做专利布局。



围绕已有标准的专利布局


围绕已有标准进行专利布局也就是上文提及的“标准专利化”,简单的说就是围绕标准尽可能多、尽可能有效的布局一定量的专利。需要考虑的因素包括以下三个方面:
(1)需求引领
在外部标准化活动中,使用各种手段引导标准的发展,重点在于需求方面的引导,一旦标准化组织有可能获得这种引导所产生的惯性,就积极组织专利策划、迅速完成专利布局。
(2)补全标准
针对标准中的“空洞”,即那些可能涉及专利,因此没有人愿意在标准中把这件事情说清楚的那些方面,建议用自有专利把这些陷阱填平。
(3)标准关联技术
针对标准中已经明确规定的功能需求,可以针对这些功能需求开展专利布局。例如标准中规定了一种信令的功能需求,就策划一个实现这种信令的硬件装置来申请专利;再例如标准中规定了某个装置应该有某一个性能指标,就策划一个对这个性能指标进行调节的方法或系统。
围绕标准发掘专利不同于围绕产品和技术方案发掘专利。标准通常由各类要素构成,一项标准的要素可分为资料性概述要素、资料性补充要素、规范性一般要素和规范性技术要素。标准中的规范性技术要素是标准的核心内容,也是开展专利布局的基础(见图1)。
(1)覆盖型专利布局策略。当标准的技术要素未规范具体技术方案时,可以采取广撒网的覆盖型专利布局策略。
(2)市场需求引导专利布局策略。当标准中规范有比较明确的方案但该方案并非实现该标准的唯一方案时,可以围绕可选的方案尽可能的挖掘和布局商业上可行或较有潜力的优化技术方案。
(3)包围式专利布局策略。当标准中规范有比较明确的方案且该方案是实现该标准的唯一方案时,可以围绕该方案布局申请标准必要专利,如果已存在标准必要专利,则要针对标准必要专利采取外围专利布局策略。



围绕已有标准进行专利布局的动态调整


(1)根据标准中技术发展的周期性调整专利布局
结合标准发展状况进行专利布局时,要考虑标准中技术发展的周期性规律,尽量在标准的发展期来进行专利布局,而在下降期进行专利布局将降低专利布局的效率。
案例:以第二代移动通信网络技术标准的典型代表GSM为例,在GSM 标准的创立过程中,标准相关专利随标准创立进程而变化(见图2)。其中有3项专利申请于标准筹备之前。进入筹备阶段(1982年到1987年1月)后,专利数量缓慢上升。在标准制定(1987年2月到1991年3月)阶段除1989年有所下降外总体呈上升趋势。进入标准实施阶段(1991年4月后)专利数量快速提高并在1999年达到顶峰,此后呈现下降趋势。
(2)根据标准中技术发展的继承性优化专利布局
大型技术标准的实施普遍具有代际性特征。选择有发展潜力的技术方向进行持续的专利布局工作。不同技术水平的企业在标准化实施中会发生技术溢出,在标准制定之初,一般会要求专利权人披露已经发布的以及正在申请中的相关专利的详细内容。另外,标准化产品存在的技术或设计缺陷会在应用中逐渐暴露,为设计和改进提供了技术信息。代内技术溢出必然会在标准和产品上体现出来,通过监测、跟踪标准化技术的演变趋势,在以上研究中可以寻找技术缺口和专利布局时机。
(3)根据标准的地域差异性调整专利布局
专利的分布与目标市场所对应地区的标准化方向要协调一致。技术标准是国际贸易的游戏规则,谁掌握了技术标准的制定权,谁的技术就有可能成为技术标准。国际标准多掌握在少数几个发达国家手中。

(4)根据标准中技术的差异性调整专利布局
有些差异是由于不同的技术发展路线造成的,在这种情况下需要理清不同技术路线对应的标准的发展方向,并掌握不同技术路线的标准的主导者或主导区域的技术动态,动态调整现有的专利布局策略和专利布局结构。

案例:以第三代(3G)移动通信为例,目前国际电信联盟标准主要有以下三种:WCDMACDMA2000与TD-SCDMA。其中,WCDMA是基于GSM网发展出来的3G技术规范,是欧洲提出的,它与日本提出的宽带CDMA技术基本相同并相互融合。中国移动采用这一方案向3G过渡,并将原有的GSM网络升级为GPRS网络。CDMA2000是由窄带CDMA(CDMA IS95)技术发展而来的,由美国主推,目前中国联通采用这一方案向3G过渡并已建成了CDMA IS95网络。TD-SCDMA是由我国大唐电信公司提出的3G标准,该标准提出不经过2.5代的中间环节直接向3G过渡,适用于GSM系统向3G升级。



在推标过程中纳入已有专利


对标准中规定的需求、架构和方案进行研究,把已有专利融合到标准中,一般有“需求写入”、“框架写入”和“方案写入”三种类型。需求写入相对于专利的方案仅表达一种愿望,框架写入一般只涉及一部分权利要求,方案写入即权利要求被写入。潜在的必要专利对应于“需求写入”或“框架写入”。下图3给出了专利写入标准的三种方式的示意图。

上图中,(a)为专利限定的技术方案,假设专利的技术方案包括技术特征A、B、C,(b)为标准描述的技术方案,标准描述的技术方案与专利技术方案进行比对,包括以下三种情况:①需求写入,标准描述的技术方案不包括专利限定的技术特征,仅表达一种愿望;②框架写入,标准描述的技术方案包含了专利技术方案中的A和B特征;③方案写入,标准描述的技术方案与专利技术方案的全部技术特征重合。

可见,相对于标准来说,方案等同的专利是狭义的必要专利,无论专利的方案与标准形式等同或实质等同,说明实施标准必然使用该专利的方案。相对于标准来说,需求等同或架构等同的专利是潜在的必要专利。在这些专利中,技术特征一般多于标准中与解决相同技术问题有关的那些特征,因此专利的方案构成了实现标准的可选方案。考虑到这样的标准并不是一个完整的方案,如果实现方案存在较多技术路线的时候,很难确认其中某一项专利是否是必要专利。专利的“必要性”则该由相互有竞争关系的多项专利的集合来维持。



在推标过程中布局新的标准必要专利


(1)标准的制定过程
包括预研、立项、起草、征求意见、审查、批准和出版等几个阶段。
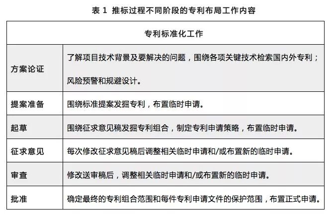
(2)推标过程中的专利布局工作
标准制定和修订的阶段分为:标准酝酿阶段、标准草案阶段、标准审查和批准阶段,每个阶段的专利布局策略各有侧重。
专利人员结合标准制定的各阶段开展专利发掘布局的工作,如表1所示。
为做好专利的发掘布局工作,从前期准备到标准制定过程中,标准化人员与专利人员始终需要密切配合。下面以征求意见阶段为例,说明标准化人员和专利人员之间的工作配合流程,如图4所示
除征求意见阶段外,在标准制定过程中每一阶段标准草案的技术方案发生修改变化后,都需要专利人员及时了解跟进。如果修改后的技术方案未被之前的专利申请保护,则需要及时布置新的专利申请。实施专利布局的关键是积极参标准制定和修改(包括国际标准、国家标准、行业标准和目标客户企业标准等),利用制定技术规则的机会在标准中嵌入专利。
本期节选自《专利布局》第六章,更多详细内容见《专利布局》一书。

[1]郭凯标准与专利难题亟待破解中国标准化[J]. 2012(7):30-32.



作者简介
王加莹,北京市泰德律师事务所知识产权部主任,长期从事技术标准化、知识产权规划和经营等工作,著有《专利布局与标准运营》。
李阳光,北京康盛知识产权代理有限公司高级合伙人,负责标准专利的申请布局和质量评估、专利许可谈判和专利收购。

润桐RainPat专利检索-下载速度快,永久免费http://www.rainpat.com
专利检索.专利查询.专利,知识产权,专利下载,专利搜索,专利信息,专利分析,专利申请,专利托管,专利转让,专利导航,专利交易,专利诉讼,专利预警,专利买卖,专利数据,专利运营,专利质押,专利保险,专利资产,专利文献
公司介绍:江苏润桐数据服务有限公司http://www.rainpat.com致力于知识产权数据服务和专利信息服务,拥有国内首款永久免费的全球专利检索,专利查询,专利搜索系统,结合知识产权裁判文书,自加工专利引证,专利交易等全品类知识产权数据和专利数据资源,实现了知识产权大数据关联,可以为客户提供专利预警,专利分析,专利导航,专利软件开发专利数据库建设等特色服务,同时还具有专利交易,专利买卖,专利转让,专利数据,专利运营,专利托管,专利质押,专利保险,专利申请,专利复审,专利无效,专利诉讼,专利资产评估,技术转移,技术转让和技术交易等服务,为全球科技创新和专利保护提供最优质,最高效的专利下载,专利信息,专利文献和知识产权信息服务。

没有评论:

发表评论

丰田的专利保护策略到底精明在哪?

上个月,日本政府发布的《氢能源基本战略》,将氢能源视为保障能源安全与应对气候变化的“杀手锏”,2050 年要做到燃料电池汽车全面普及,燃油汽车将全面停售。 当然,燃料电池不算什么新技术,全世界范围前前后后搞了50年,小布什在任期还强制推行过,但是都没成功。 所以...